在充值或购买商品/直播时更改
这是最常见的情况,在你准备付费的最后一步,可以选择或切换付款方式。

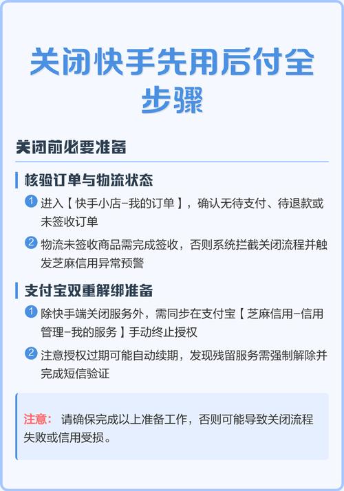
(图片来源网络,侵删)
操作步骤:
-
进入支付页面:
- 充值:打开快手App,点击右下角的【我】 -> 点击你的头像旁的【充值】按钮。
- 购买商品:在快手小店或直播间看到心仪的商品,点击【购买】或【去支付】。
- 购买虚拟礼物:在直播间或短视频页面,点击礼物图标,选择一个礼物并点击【赠送】。
-
选择支付方式:
- 在弹出的支付确认页面,你会看到【支付方式】或【选择支付方式】的选项。
- 点击它,会展开一个包含所有可用支付方式的列表。
-
切换或添加新方式:
(图片来源网络,侵删)- 切换已有方式:在列表中,直接点击你想要使用的支付方式(如微信支付、支付宝、银行卡等),它会被选中。
- 添加新方式:如果列表中没有你想要的,可以点击【添加新支付方式】或【管理支付方式】,然后根据提示添加你的新银行卡、绑定新的微信或支付宝账户。
-
输入密码并完成支付:
选择好支付方式后,返回支付页面,确认金额无误,输入你的支付密码或使用指纹/面容ID进行验证,即可完成支付。
管理/修改默认支付方式
有时候你可能想设置一个常用的支付方式为默认,这样下次支付时就不需要每次都选择了。
操作步骤:
-
进入快手设置:
- 打开快手App,点击右下角的【我】。
- 点击右上角的【三】(三条横线)菜单图标。
- 在弹出的菜单中,选择【设置】。
-
找到支付管理:
在【设置】页面里,找到并点击【支付管理】。
-
修改默认支付方式:
- 进入【支付管理】后,你会看到【默认支付方式】的选项。
- 点击它,系统会列出你所有已绑定的支付方式。
- 选择你希望设为默认的那个(把支付宝设为默认),点击【确定】或保存即可。
常见问题与解决方法
为什么我的某个支付方式(如银行卡/微信)不显示或无法选择?
- 未绑定:你可能还没有在快手绑定该支付方式,请尝试在支付页面点击【添加新支付方式】来绑定。
- 限额问题:该支付方式可能达到了单日或单月的支付限额,你可以联系对应的支付平台(如银行、微信客服)查询或提升限额。
- 账户问题:你的该支付账户可能存在异常,被限制了支付功能,建议检查该账户是否正常。
- 系统维护:极少数情况下,可能是支付渠道正在进行系统维护。
如何解绑或删除一个已添加的支付方式?
- 路径和修改默认支付方式类似:
- 进入【我】 -> 【三】 -> 【设置】 -> 【支付管理】。
- 在【已添加的支付方式】或类似列表中,找到你想删除的银行卡或支付账户。
- 点击它,通常会有【解绑】或【删除】的选项,按照提示操作即可。
支付时提示“支付失败”或“网络错误”怎么办?
- 检查网络:确保你的手机网络连接稳定,可以切换一下Wi-Fi或移动数据试试。
- 检查余额:确认你选择的支付方式余额充足,或绑定的银行卡状态正常。
- 重试:有时候是瞬时网络问题,可以稍等片刻后再次尝试。
- 更新App:检查一下快手App是否是最新版本,旧版本可能存在兼容性问题。
支付安全吗?我的钱会丢吗?
放心,快手官方的支付通道是与微信支付、支付宝、各大银行等正规持牌金融机构合作的,所有交易都经过加密处理,安全性是有保障的,只要你不泄露自己的支付密码和验证码,资金安全就没问题。
快手更改付款方式的核心路径就是:
充值/购买 -> 支付页面 -> 选择/添加支付方式
或者
设置 -> 支付管理 -> 修改默认方式
希望这个详细的指南能帮到你!如果在操作中遇到任何问题,可以随时再提问。
