这种图片通常不是具有法律效力的正式合同,而是一种情侣间的“情趣”或“挑战”,通过图文并茂的形式,列出一些甜蜜、搞笑或奇葩的“规定”,来表达爱意、增进感情,或者单纯为了好玩和博取关注。

(图片来源网络,侵删)
下面我为你整理了关于这类图片的详细信息,包括流行原因、常见内容、如何制作、以及一些注意事项。
为什么“情侣协议书”在抖音上流行?
- 趣味性和创意性:它打破了传统情侣间表达爱意的模式,用一种幽默、夸张的方式列出“条约”,非常符合抖音年轻用户的娱乐心态。
- 互动性和参与感:情侣双方可以一起商量、拍摄、发布,这个过程本身就是一种有趣的互动,评论区也会充满“监督”、“吃狗粮”等互动,增加了传播度。
- 人设塑造:通过协议书的内容,可以塑造出情侣之间“相爱相杀”、“沙雕又甜蜜”的人设,更容易获得粉丝的喜爱。
- 低成本高传播:制作一张图片的门槛很低,但内容有趣的话,很容易引发模仿和二次创作,形成病毒式传播。
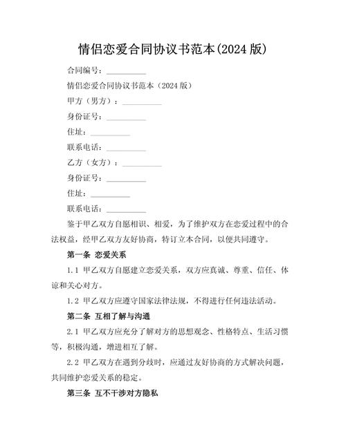
情侣协议书图片的常见内容(模板)
通常分为两大类:甜蜜版和搞笑/沙雕版。
A. 甜蜜温馨版 (主打一个宠溺)
这类协议的核心是“我爱你”,内容多为互相照顾和承诺。
- 甲方(男/女)义务:
- 每天必须说“我爱你”不少于三次。
- 女方生气时,必须无条件哄,女方说“没事”就是有事,说“你看着办”就是按她说的办。
- 每周至少安排一次约会,电影、吃饭、逛街均可,费用由男方承担。
- 记住所有纪念日(包括初吻、第一次约会、在一起100天等)。
- 永远不把对方拉入黑名单,吵架不提分手。
- 乙方(女/男)权利:
- 拥有最终解释权。
- 可以随时要求抱抱和亲亲。
- 男方打游戏时,有权“打扰”十分钟。
- 违约惩罚:
- 罚款一个星期的奶茶/外卖。
- 写一篇不少于1000字的检讨书,并当众朗读(可选择性发布)。
B. 搞笑沙雕版 (主打一个快乐)
这类协议的核心是“快乐”,内容多为互相“坑害”和奇葩规定。

(图片来源网络,侵删)
- 甲方义务:
- 每天帮乙方带一杯指定奶茶,珍珠必须多加,少一颗算违约。
- 乙方追剧时,必须充当“人形抱枕”和“零食架”,不得有任何怨言。
- 游戏输了,必须给对方发一个“你是我的神”的红包(金额不限,重在心意)。
- 允许乙方有“购物自由”,但甲方有“付款义务”(仅限协议生效后)。
- 乙方权利:
- 拥有甲方游戏账号的“永久使用权”,可随时登录“制裁”。
- 甲方朋友圈/抖音内容,必须经过乙方审核,方可发布。
- 有权要求甲方模仿任何网红的舞蹈或表情包。
- 违约惩罚:
- 公开演唱《征服》并录制视频。
- 扮演对方一天的爱豆,并拍照发朋友圈。
- 清空自己的购物车(仅限对方指定的一件商品)。
如何制作情侣协议书图片?
制作非常简单,只需要几个步骤:
- :和你的另一半一起商量,决定是走甜蜜路线还是搞笑路线,然后列出具体的“条约”。
- 寻找模板:
- 抖音/小红书搜索:直接在抖音或小红书搜索“情侣协议书模板”、“恋爱合同”,会有大量现成的、设计好的模板图片供你下载。
- Canva可画:这是一个非常流行的在线设计工具,里面有大量免费的情侣协议书模板,你可以直接套用,替换文字和图片,非常方便。
- 美图秀秀/醒图:这些修图App里也有一些拼图和文字模板,可以自己组合设计。
- 添加素材:
- 背景:选择一张温馨、可爱的背景图,比如你们的合照、卡通插画等。
- 文字:使用清晰、可爱的字体,将协议内容分点列出,可以加上“甲方”、“乙方”、“生效日期”、“盖章(指纹)”等元素,增加仪式感。
- 签名/盖章:在图片的末尾,可以留出空白,让双方用手指按上指纹,或者用画图工具画上爱心、卡通头像作为“签名”。
- 发布到抖音:
- 将制作好的图片上传到抖音。
- 配上有趣的文案,“@你的另一半,签了这份协议,我们就是合法夫妻了!”
- 可以选择和另一半一起拍一个签订协议的短视频,效果更佳。
注意事项
- 娱乐为主,切勿较真:最重要的原则!这只是一个玩笑,如果真的因为“奶茶没加珍珠”而吵架,那就失去了它本来的意义。
- 尊重对方,避免敏感话题应建立在双方都感到舒适和有趣的基础上,避免涉及对方的缺点、隐私或敏感话题,以免造成伤害。
- 保护隐私:如果协议内容比较私密,发布到社交媒体时要注意保护双方和家人的隐私,不要泄露过多个人信息。
- 量力而行:协议中的“惩罚”措施应该是无伤大雅、可以轻松完成的,不要设置让对方感到为难或经济压力过大的条款。
希望这些信息能帮到你!祝你和你的另一半玩得开心,感情甜蜜!

(图片来源网络,侵删)
