直播运营专员是直播成功背后的“总导演”和“操盘手”,他们不一定是镜头前最光鲜亮丽的那个人,但一场直播能否顺利进行、能否达成销售目标、能否吸引观众,都离不开他们的精心策划和实时调控。

(图片来源网络,侵删)
这个职位的核心是“策划”+“执行”+“复盘”,确保直播从筹备到结束的每一个环节都高效、顺畅,并最终实现商业目标(如销售、品牌曝光、用户增长等)。
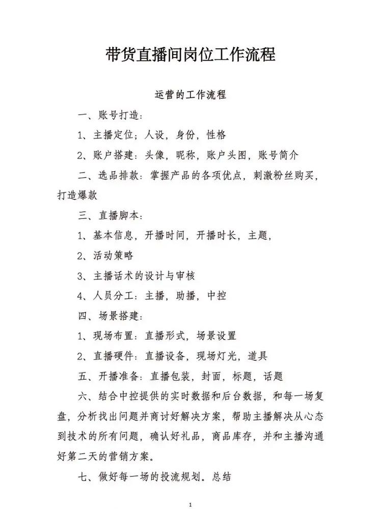
核心工作职责(直播前、中、后)
我们可以把直播运营专员的工作流程分为三个关键阶段:
直播前 - 策划与筹备(占工作量的60%)
这是最关键的阶段,决定了直播的“上限”。
-
策划与方案制定:
(图片来源网络,侵删)- 主题策划: 确定直播的核心主题,是新品发布、清仓大甩卖,还是品牌故事分享?
- 目标设定: 设定明确的、可量化的目标,如:GMV(总成交额)、观看人数、互动率、涨粉数、产品转化率等。
- 选品与定价: 根据主题和目标,筛选适合直播间的产品,并制定有吸引力的组合策略和价格体系(如秒杀、优惠券、赠品等)。
- 脚本撰写: 撰写详细的直播脚本,包括主播话术、产品讲解顺序、互动环节、福利发放时间点、背景音乐等,确保直播节奏紧凑。
-
资源整合与团队协调:
- 团队搭建: 组建直播团队,包括主播、场控、客服、投手等,并明确分工。
- 资源对接: 对接供应链,确保样品、库存、物流等万无一失;对接市场或设计部门,制作直播所需的宣传海报、短视频、图文等素材。
- 场地与设备: 负责直播间或直播场景的搭建、调试灯光、音响、网络、设备等,确保直播技术流畅。
-
预热与引流:
- 渠道预热: 在所有官方渠道(如公众号、微博、社群、小红书、抖音等)发布直播预告,告知用户直播时间、主题和福利。
- 付费推广: 如果预算允许,会与投手合作,通过信息流广告、KOL/KOC合作等方式,为直播间进行付费引流,提前锁定精准用户。
- 社群运营: 在私域社群(如微信群)内进行精细化预热,通过互动、红包等方式提升用户期待感和预约率。
直播中 - 实时监控与调控(占工作量的30%)
这是考验临场应变能力的阶段,决定了直播的“稳定性”。
-
实时数据监控:
(图片来源网络,侵删)- 密切关注直播后台的各项核心数据,如在线人数、观看峰值、互动率(评论、点赞、分享)、转化率、客单价、UV价值(单访客价值)等。
- 通过数据判断直播效果,如果在线人数突然下降,需要立刻分析原因(是内容枯燥还是网络问题?)。
-
现场执行与调控:
- 场控角色: 作为场控,负责操作直播软件,控制商品链接上下架、发放优惠券、上福袋等,并根据主播的指令实时配合。
- 节奏把控: 通过对讲机或耳麦,提醒主播调整节奏、强调卖点、引导互动,确保直播不冷场、不跑题。
- 应急处理: 处理突发状况,如网络卡顿、设备故障、恶意评论、用户投诉等,确保直播顺利进行。
- 客服协调: 与客服团队实时沟通,解答用户在评论区提出的关于产品、物流、优惠等复杂问题。
直播后 - 数据复盘与优化(占工作量的10%)
这是持续进步的阶段,决定了直播的“成长性”。
-
数据复盘分析:
- 导出并整理直播全程的所有数据,与直播前设定的目标进行对比,分析成败。
- 撰写详细的复盘报告,内容包括:流量来源分析、用户画像分析、产品转化分析、销售额构成分析、高峰/低谷时段分析等。
-
经验沉淀与优化:
- 总结本次直播的成功经验和失败教训,形成SOP(标准作业流程)。
- 针对发现的问题,提出优化方案,下次应该调整哪个产品顺序、如何优化主播话术、哪个引流渠道效果更好等。
- 整理直播精彩片段,进行二次剪辑和分发,用于后续的宣传和内容营销,延长直播的生命周期。
需要具备的核心能力
- 数据分析能力: 能看懂数据,并从数据中发现问题和机会,这是运营的灵魂。
- 策划与创意能力: 能想出有吸引力的直播主题和玩法,让用户愿意停留和参与。
- 沟通协调能力: 需要频繁与主播、技术、设计、客服、供应链等多个角色打交道,确保信息通畅。
- 项目管理能力: 将一场直播当作一个项目来管理,有清晰的计划、执行和收尾流程。
- 市场敏感度: 了解行业动态、平台规则和用户喜好,能快速抓住热点。
- 抗压与应变能力: 直播中突发状况多,需要保持冷静,快速解决问题。
- 用户同理心: 能站在用户的角度思考,知道他们关心什么,喜欢什么。
职业发展路径
- 初级: 直播运营助理 -> 直播运营专员
主要负责执行和基础数据整理。
- 中级: 资深直播运营 -> 直播运营主管
独立负责整场直播的策划与操盘,并开始带领小团队。
- 高级: 直播运营经理/总监
负责直播业务的整体战略规划、团队管理、预算制定和跨部门协调。
- 专家/横向发展:
- 内容策划专家: 专注于直播内容和创意的深度挖掘。
- 数据分析师: 专注于直播数据的深度挖掘和模型搭建。
- MCN机构从业者: 负责对接品牌方,管理主播资源。
- 自播项目负责人: 为品牌搭建和运营自己的直播团队。
直播运营专员是一个对综合能力要求很高的职位,它既是“技术活”(数据分析、流程管理),也是“艺术活”(创意策划、用户沟通),如果你热爱互联网、善于思考、能抗压,并享受从0到1创造一个爆款直播的全过程,那么这将是一个非常有趣且有前景的职业。
