抖音运镜什么意思?从入门到精通,一篇看懂运镜的魔力与技巧
** 刷抖音时,你是否被那些丝滑流畅、充满电影感的镜头所吸引?它们是如何拍出来的?本文将深度解析“抖音运镜什么意思”,从基础概念到实战技巧,让你彻底明白运镜对于短视频的魅力所在,并快速上手,拍出爆款同款!

开篇:不止是“晃一晃”,抖音运镜到底是什么?
“抖音里的运镜什么意思?”
这个问题,是无数刚接触短视频创作的新手,甚至是有些经验但渴望提升的创作者,心中最大的困惑,很多人以为,运镜就是拿着手机随便晃、推、拉,觉得这样“有动感”就行,但如果你这样理解,那就大错特错了。
抖音运镜,本质上是一种“视觉语言”。
它不是简单的镜头移动,而是创作者为了叙事、表达情绪、突出主体、增强画面节奏感和视觉冲击力,而有意识地设计和执行的一种拍摄手法,就像作家用文字、画家用色彩一样,短视频创作者用运镜来“讲述”故事,引导观众的视线,传递画面背后的情感和信息。

运镜就是“用镜头去画画”,一个好的运镜,能让一个普通的场景变得不普通,让一个简单的动作充满张力,这正是抖音爆款视频的核心魅力之一。
核心解析:为什么抖音运镜如此重要?
在回答“是什么”之后,我们必须理解“为什么”,了解运镜的重要性,你才会更有动力去学习和掌握它。
- 提升视频质感,告别“土味”感: 固定机位拍摄的画面往往显得平淡、呆板,而经过精心设计的运镜,能立刻为视频注入专业感和电影感,让你的作品在众多视频中脱颖而出。
- 增强叙事能力,引导观众情绪: 运镜可以控制画面的信息量和叙事节奏,从远景慢慢推到人物特写,能聚焦观众注意力,营造紧张或亲密的氛围;环绕运镜则能全方位展示主体,显得大气、全面。
- 制造视觉冲击力,抓住用户眼球: 在抖音这个“3秒定生死”的平台,一个新颖、酷炫的运镜是抓住用户眼球、提高完播率的利器,它能让你的视频在信息流中“跳”出来,激发用户的点赞和转发欲望。
- 隐藏拍摄瑕疵,优化构图: 合理的运镜可以巧妙地避开杂乱的背景,或者通过动态构图,让主体始终保持在画面的黄金分割点上,使画面更和谐、美观。
实战宝典:抖音最主流的8种运镜技巧(附教学)
理论说再多,不如动手实践,下面,我们为你拆解抖音上最常见、最实用的8种运镜技巧,并附上简单的“心法”和“场景应用”。
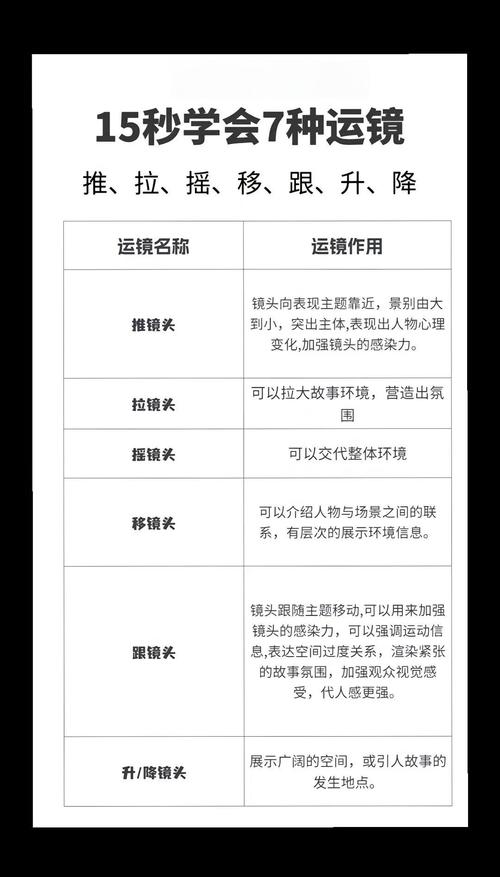
推镜头

- 动作要领: 镜头从远向近,平稳地推向主体,可以手持手机,也可以借助稳定器。
- 视觉感受: 像一只眼睛在靠近观察,画面逐渐放大,焦点越来越集中。
- 场景应用:
- 人物特写: 从全身推到面部,突出人物的表情和情绪。
- 产品展示: 从整体环境推到产品细节,强调卖点。
- 制造悬念: 从一个模糊的远景推,逐渐揭示画面中的主体。
拉镜头
- 动作要领: 与推镜头相反,镜头从近向远,平稳地拉开。
- 视觉感受: 画面信息量逐渐增多,从局部展现到整体环境,常用来交代背景或营造孤独、宏大的氛围。
- 场景应用:
- 结尾升华: 在人物说完一段话或完成一个动作后,缓缓拉开,留下余味。
- 展示全貌: 展示一个场景的全貌,如一间漂亮的房间、一个热闹的集市。
摇镜头
- 动作要领: 相机位置不动,只转动云台(或身体),使镜头左右或上下转动。
- 视觉感受: 像人摇头或抬头、低头,用于展示广阔的场景或跟随移动的主体。
- 场景应用:
- 展示风景: 从左到右摇,拍摄壮丽的山川或城市天际线。
- 跟随主体: 主体横向移动时,用摇镜头进行跟拍。
移镜头
- 动作要领: 镜头本身不转动,但整个相机向左、右、前、后等方向平移。
- 视觉感受: 视角在不断变化,观众仿佛置身于场景中,有很强的代入感。
- 场景应用:
- 展现空间感: 拍摄一条长长的走廊或街道,用平移镜头展示其纵深。
- “上帝视角”: 从高处俯拍并平移,展现大场景的布局。
跟镜头
- 动作要领: 相机始终与一个移动的主体保持相同的速度和距离,形成一种“跟随”的效果。
- 视觉感受: 紧密围绕主体,让观众感觉与主角“并肩而行”。
- 场景应用:
- 人物Vlog: 跟随人物走在路上,边走边聊。
- 运动拍摄: 拍摄跑步、骑车、滑板等运动,极具动感。
环绕镜头
- 动作要领: 相机围绕主体进行360度或弧形运动拍摄。
- 视觉感受: 全面、立体地展示主体,酷炫且富有高级感。
- 场景应用:
- 展示人物/产品: 拍摄一个人的整体造型,或一件商品的360度细节。
- 增加趣味性: 在情侣、朋友互动时使用,增加画面的活泼感。
甩镜头
- 动作要领: 快速转动云台或身体,使镜头在极短时间内从一个方向甩到另一个方向,中间画面会产生模糊的动态效果。
- 视觉感受: 节奏感强,冲击力大,常用于转场或表现人物的慌乱、激动情绪。
- 场景应用:
- 酷炫转场: 甩镜头后接下一个场景,是天生的“转场神器”。
- 表现情绪: 表现人物被惊吓、愤怒或极度兴奋时的状态。
低角度运镜
- 动作要领: 将相机置于较低的位置进行拍摄,并结合推、拉、摇等动作。
- 视觉感受: 画面会产生强烈的透视畸变,让主体显得高大、有气势,前景的物体也会更具冲击力。
- 场景应用:
- 人物出场: 让主角登场时显得非常霸气。
- 拍摄建筑/车辆: 突出其高大、坚固的特质。
新手进阶:如何让你的运镜更“丝滑”?
知道了技巧,如何才能运用自如,拍出电影感?记住以下几个要点:
- 善用工具: 一台手机稳定器是新手提升运镜质量的“外挂”,它能最大程度地消除手抖,保证画面平稳。
- 呼吸与节奏: 运镜时呼吸要平稳,动作要匀速,根据视频内容控制节奏,该快则快,该慢则慢,快慢结合才能富有韵律感。
- 提前规划: 不要盲目运镜,在拍摄前,想好这段视频要表达什么,然后用哪种运镜方式最能实现这个目的,可以提前用脚步走一遍运镜路线。
- 练习!练习!再练习! 任何技巧都离不开反复练习,对着镜子练,对着空旷的场地练,直到你的肌肉形成记忆。
运镜是短视频的“灵魂”,而非“炫技”
回到最初的问题:“抖音里的运镜什么意思?”
现在我们可以给出一个更完整的答案:运镜是短视频创作者的叙事工具和情感放大器。 它不仅仅是技术层面的操作,更是创意和审美的体现。
对于新手而言,不必急于求成,追求复杂的酷炫镜头,先从最基础的“推、拉、摇、移”开始,理解它们各自的“语言”,然后尝试将它们组合运用,融入到你的故事里。
最好的运镜,永远是、最能打动人心的那一个,当你能用镜头自如地表达你的想法时,你的短视频之路,才算真正开启了魔力之门。
