请不要慌张,我们一步步来分析和解决,处理这个问题,关键在于“对症下药”。

(图片来源网络,侵删)
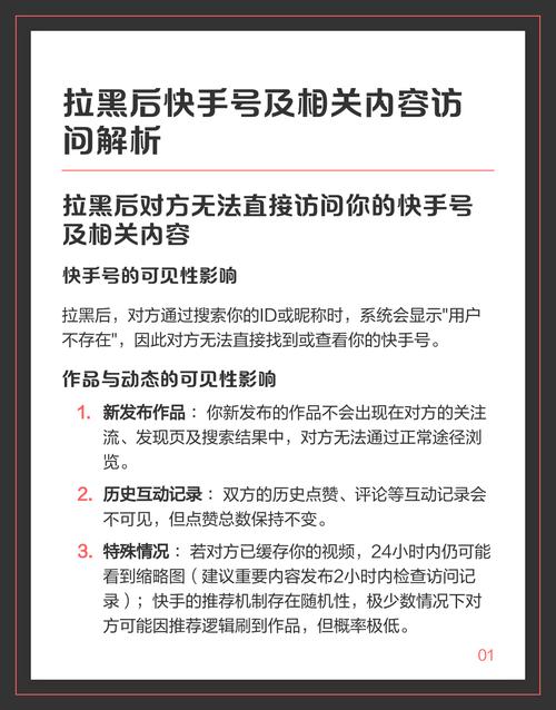
第一步:冷静分析,判断封禁类型
您收到的通知或账号状态,通常决定了问题的严重性和解决方向,快手官方的处罚一般分为几种:
被“冷处理”)
- 表现:你的视频发布后,播放量、点赞、评论、转发等数据远低于平均水平,甚至只有几十个播放,但你的账号还能正常登录、发布内容。
- 原因:通常是内容轻微违规,如标题党、内容质量不高、涉及敏感擦边球、使用了未经授权的音乐或素材等,系统判定你的内容“不健康”,不推荐给更多人。
- 怎么办:
- :回顾最近发布的几条视频,找出可能违规的点,是文案夸张?画面不雅?还是音乐侵权?
- :删除或修改违规视频,未来创作时,严格遵守快手社区规范,发布积极、原创、高质量的内容。
- 耐心观察:有时候限流是暂时的,持续发布优质内容,系统可能会重新评估你的账号,恢复流量。
短期封禁(账号被“冻结”)
- 表现:账号无法登录,或登录后提示“账号已被封禁”,并告知封禁时长(如1天、3天、7天、15天等)。
- 原因:行为中度违规,如发布不实信息、进行人身攻击、频繁发布低俗内容、被多人举报等。
- 怎么办:
- 等待解封:对于短期封禁,最直接的办法就是等待,在封禁期间,任何尝试登录或申诉的行为都可能是无效的,甚至可能延长封禁时间。
- 反思原因:利用这段时间,认真反思自己到底哪里做错了,这是为了避免解封后再次犯同样的错误。
- 解封后:解封后,不要立刻发布大量视频,先发布1-2条完全合规的“生活日常”或“正能量”视频,让系统重新“认识”一下你的账号。
永久封禁(账号被“拉黑”)
- 表现:账号无法登录,提示“账号已被永久封禁”或“存在严重违规行为,已被永久封禁”,这是最严重的情况。
- 原因:行为严重违规,如发布违法违规内容(涉黄、涉暴、涉政)、从事诈骗活动、恶意营销、多次严重违规且屡教不改等。
- 怎么办:这是最棘手的情况,但并非完全无解。
第二步:针对永久封禁,尝试申诉
这是您问题的核心,申诉是唯一可能的途径,但成功率取决于违规的性质和你的态度。
申诉前的准备(非常重要!)
-
找到违规证据:你需要证明你的账号是无辜的,或者违规情节不严重。
- 内容证据:截图或保存你被封禁前发布的所有视频,特别是你认为可能被误判的视频,准备好视频的发布时间、ID等信息。
- 账号证据:证明你是账号的合法使用者,绑定的手机号、身份证信息、实名认证截图等。
- 行为证据:如果你是因为被恶意举报而封禁,可以尝试收集举报者的恶意证据(虽然很难)。
-
撰写申诉信:申诉信是关键,要写得真诚、清晰、有条理。
(图片来源网络,侵删)- 态度诚恳:开头先承认平台的重要性,表达你对账号的珍视。
- 陈述事实:清晰说明你收到封禁通知的时间、内容。“您好,我于X月X日收到通知,我的账号(ID: xxx)被永久封禁,但我对此并不知情,也不理解原因。”
- 解释情况:简要说明你认为自己可能被误判的原因。“我发布的视频内容均为日常生活分享,从未涉及违法违规信息,怀疑是系统误判或他人恶意举报所致。”
- 提供证据:列出你准备好的证据,并说明这些证据如何证明你的清白。
- 承诺整改:即使你认为自己没错,也要表示未来会更加注意遵守平台规定,做一个优质的创作者。
- 请求复核:明确请求官方客服重新审核你的账号。
申诉渠道
-
快手APP内申诉(首选)
- 路径:通常在登录界面或账号被封禁的提示页面,会有一个“申诉”或“解封账号”的按钮,点击后按照指引填写信息并提交申诉信和证据。
- 注意:这是最直接的渠道,请务必使用这个入口。
-
官方网站/客服渠道
- 快手客服中心:访问快手官方网站或通过快手APP内的“我”->“设置”->“帮助与客服”找到官方联系方式。
- 在线客服:尝试与在线客服沟通,说明情况并请求申诉通道,他们可能会引导你通过邮箱等方式提交更详细的申诉材料。
- 申诉邮箱:有些平台会提供专门的申诉邮箱,如
kuaishou.com或service.kuaishou.com相关的邮箱地址,将申诉信和证据打包发送过去。
-
社交媒体渠道
在微博、抖音等平台,尝试@快手官方客服账号(如@快手小助手),用简明扼要的语言说明你的情况,并请求帮助,这有时能引起人工客服的注意,加快处理速度。
(图片来源网络,侵删)
第三步:如果申诉失败,怎么办?
申诉不是100%成功的,如果收到官方“无法解封”的最终答复,你需要考虑以下几种选择:
-
接受现实,重新开始
- 这是最现实、最推荐的选择。 一个永久封禁的账号,背后往往有无法挽回的严重违规记录,强行申诉不仅耗费精力,还可能让你陷入负面情绪。
- 总结教训:深刻反思账号被封的原因,确保新账号不再犯同样的错误。
- 创建新账号:
- 换设备:最好使用新的手机或平板电脑注册新账号,避免被系统关联到旧账号。
- 换网络:使用新的Wi-Fi或手机数据流量。
- 换身份信息:使用新的手机号进行注册,如果需要实名认证,可以考虑使用自己的其他身份信息(如身份证号)。
- 重新定位:以一个全新的身份和内容定位开始,不要试图复制旧账号的痕迹。
-
寻求专业帮助(谨慎选择)
- 网上有很多声称可以“解封账号”的第三方服务或个人。请务必保持高度警惕!
- 风险极高:这些服务大多是骗局,可能会骗取你的钱财,甚至利用你的账号进行非法活动,让你承担更大的风险。
- 官方渠道唯一:只有快手官方才有权限解封账号,任何声称有“内部关系”的,基本都是骗子。
总结与建议
| 封禁类型 | 核心策略 | 具体行动 |
|---|---|---|
| 限流 | ,耐心观察 | 自查违规视频,删除修改,持续发布优质内容。 |
| 短期封禁 | 等待解封,深刻反思 | 耐心等待封禁期结束,解封后低调发布内容,避免再次违规。 |
| 永久封禁 | 真诚申诉,或放弃重来 | 首选申诉:通过APP内官方渠道,准备充分证据,撰写诚恳申诉信。如果失败:接受现实,总结教训,用新设备、新身份重新开始一个账号。 |
给您一个最重要的建议:遵守平台规则是底线。 无论你内容多好、粉丝多火,一旦触碰红线,都可能导致前功尽弃,希望您能顺利解决问题,无论是申诉成功还是重新开始,都能在快手这个平台上继续发光发热!
